字体大小:【大】 【中】 【小】
| 索引号:01236931-5/2018-00908 | |
| 发文字号: | 著录时间:2018-04-18 |
| 发文机关:沁县人民政府 | 主题词: |
| 标题:沁县重污染天气应急预案 | |
| 主题分类:应急管理 | 发布日期:2018-04-18 |
一、总则
(一)编制目的
为切实减轻重污染天气对人民群众生产生活的影响,建立健全重污染天气应急机制,提升重污染天气的应对能力,及时发布相应级别预警。采取有效措施,减少重污染天气发生频率、减轻污染程度,保障公众生命健康,维护社会稳定,促进经济社会全面、协调、可持续发展,特制定本预案。
(二)编制依据
(1)《中华人民共和国突发事件应对法》(中华人民共和国主席令第69号,2007年8月30日发布)
(2)《中华人民共和国环境保护法》(中华人民共和国主席令第9号,2015年1月1日实施)
(3)《中华人民共和国大气污染防治法》(2015年8月29日修订通过,2016年1月1日施行)
(4)《环境空气质量标准》(GB3095-2012)
(5)《环境空气质量指数(AQI)技术规定(试行)》(HJ633-2012)
(6)《城市大气污染重污染应急预案编制指南》(2013年4月)
(7)关于印发《重污染天气预警分级标准和应急减排措施修订工作方案》的通知(环大气〔2017〕86号)
(8)《重污染天气预警分级标准和应急减排措施修订工作方案》(环大气〔2017〕86号)
(9)《山西省突发事件应对条例》(2012年6月1日起施行)
(10)《山西省突发事件应急预案管理办法》(2017年2月)
(11)《山西省重污染天气应急预案》(2015年3月24日)
(12)《山西省大气污染防治2017年行动计划》(晋政办发〔2017〕30号)
(13)《长治市突发公共事件总体应急预案》
(14)《长治市应急预案管理办法》
(15)《长治市2017年大气污染防治工作方案》(长政发〔2017〕30号)
(16)《长治市2017年大气污染防治行动计划》(长政办发〔2017〕39号)
(17)《长治市人民政府办公厅关于进一步做好2017-2018年秋冬季工业企业错峰生产和运输的通知》(长政办发[2017]127号)
(18)《沁县突发公共事件总体应急预案》
(19)《沁县应急预案管理办法》
(20)《沁县2017年大气污染防治工作方案》(沁政发〔2017〕5号)
(21)《沁县2017年大气污染防治行动计划》(沁政办发〔2017〕56号)
(22)《沁县人民政府办公室关于转发<长治市人民政府办公厅关于进一步做好2017-2018年秋冬季工业企业错峰生产和运输的通知>的通知》(沁政办发〔2017〕101号)
(23)其他相关法律、法规、文件及标准
(三)适用范围
本预案适用于发生在沁县辖区内的,由县政府负责协调的重污染天气应对工作。本预案所指的重污染天气,是指根据《环境空气质量指数(AQI)技术规定(试行)》(HJ633-2012),环境空气质量指数(AQI)大于200,即空气环境质量达到5级(重度污染)及以上污染程度的大气污染。
沙尘暴天气应对工作不适用本预案。
(四)预案体系关系说明
《沁县重污染天气应急预案》为《沁县突发公共事件应急预案》的子预案,是该预案的重要组成部分。本预案主要包括总则、组织机构和职责、监测与预警、应急响应、应急保障、监督检查、预案管理、附则、附件9部分,明确了重污染天气预警和应急时各部门的职责、应急措施等。
不同级别的应急预案要相互衔接,形成应急预案体系(见图1)。
(五)工作原则
1.坚持以人为本,预防为主
以保障人民群众身体健康为应急工作的出发点,最大限度减轻空气质量恶化对人体健康的影响;建立健全预防、预测和预警体系,对潜在的重污染天气做到“早发现、早报告、早处置”。
2.坚持属地管理,统一领导
根据环境质量由县人民政府负责的原则。县环保局和县气象局密切关注县辖区内空气质量监测点的数据及气象情况,及时掌握、预警空气环境质量变化情况。
3.坚持科学预警,及时响应
积极做好环境空气质量和气象条件的日常监测,及时准确把握环境空气质量和气象条件的变化情况,做好重污染天气预测预报工作,做到及时、快速和有效应对。
4.部门联动,社会参与
建立政府统一领导、部门协调联动、公众广泛参与工作机制,积极采取行政、法律等手段,充分发挥各部门专业优势,共同应对重污染天气。
图1应急预案体系关系图
二、组织机构和职责
(一)组织机构
成立沁县重污染天气应急指挥部,县长任总指挥,分管环境保护的副县长任副总指挥。应急指挥部成员为县政府办公室、县新闻中心、县发改局、县经信局、县公安局、县监察局、县财政局、县环境保护局、县气象局、县住建局、县农业委员会、县教育局、县交通运输局、沁县公路段、县国土资源局、县卫计局、县城管队、县文化广电新闻出版局、沁县广播电视台、国网沁县供电公司、联通沁县分公司、移动沁县分公司、电信沁县分公司。
应急指挥部下设有:应急指挥部办公室、监测预警组、督导检查组、宣传报道组和专家组,工作人员由各成员单位抽调专人组成。
(二)职责
1.应急指挥部主要职责
根据重污染天气事态发展,决定启动、终止应急响应;统一指挥城市重污染天气应急处置工作;研究确定重大决策和指导意见;向上级有关部门报告应急处置情况;批准有关信息发布;协调解决应急处置所需人员、物资、器材装备和应急资金。
2.指挥部工作组职责
(1)应急指挥部办公室职责
应急指挥部办公室设在县政府办公室,主任由县政府办公室副主任担任,副主任由县环保局局长担任。成员由指挥部成员单位分管负责人和环保局相关工作人员组成。
主要有以下职责:
①负责协调、调度、督查、指导有关单位大气污染预防及应急处置工作。
②传达应急指挥部工作部署,收集汇总分析应急处置信息,向应急指挥部、成员单位及应急工作小组通报工作情况。
③组织专家对重污染天气状况和趋势进行分析评估,制定应急措施,提出控制污染和防止污染持续的建议。
④指导全县重污染天气应急准备和应急演练。
⑤负责重污染天气应对工作的会议组织、信息汇总、综合协调和资料管理等职责。
(2)监测预警组职责
监测预警组由县环保局、县气象局牵头。负责全县空气质量和气象监测、预测;会同专家组及时研判重污染天气发展趋势;确定需发布的重污染天气信息及预警等级。
(3)督导检查组职责
督导检查组由县委、县政府督查室牵头成立督导督查组,负责会同县环保局对各有关单位的重污染天气应急准备、监测、预警、响应等职责落实情况进行监督、检查和指导。
(4)宣传报道组职责
宣传报道组由县新闻中心牵头。负责根据应急指挥部决定,开展重污染天气应急新闻报道,做好媒体、记者的组织、管理和引导工作,正确引导舆论。
(5)专家组职责
专家组由环保、气象、安全等方面专家组成。负责综合分析判断大气污染状况和发展趋势,随时对预警应急的启动、解除和措施提出意见。
3.指挥部成员单位职责
县新闻中心:由应急指挥部授权,必要时举行新闻发布会,及时发布权威信息;指导和督促相关媒体发布大气重污染预警信息及相应信息;做好媒体、记者的组织、管理和引导工作;协调解决新闻报道中遇到的问题,正确引导舆论。
县发改局:负责应急状态下所需应急物资的紧急调度,将大气重污染应急救援体系、应急物资储备等列入全市经济与社会发展规划,编制本部门应急实施方案。
县经信局:根据应急指挥部要求,负责落实全县大气污染物排放企业实施限产、停产等综合减排措施,并对措施的执行情况进行监督、检查;协调和督促电信运营企业向公众发布大气重污染应急信息;编制本部门应急实施方案。
县公安局:根据应急指挥部要求,负责制定重污染天气应急响应期间高排放车辆临时禁、限行方案并监督实施;组织实施机动车临时管制、工程运输车辆(散装物料、煤、焦、渣、沙石和土方等)禁行管制,编制本部门应急实施方案。
县监察局:负责对各成员单位履行职责情况进行监督检查,对在大气重污染应急处置工作中因履职不到位造成严重后果和社会影响的单位和个人进行责任追究。
县财政局:负责保障县级环境应急能力建设经费,确保应急状态下所需装备、器材、物资等经费到位,并做好经费使用的监督检查工作。
县环境保护局:负责应急指挥部办公室日常工作;负责空气质量监测和信息发布;会同县气象局做好大气重污染趋势分析、研判及全县大气重污染预警及信息发布工作;依法对城市扬尘污染防治实施监督管理;加大工业企业现场监管力度,对重点排污企业主要污染物减排情况进行督查,建立污染源清单,编制本部门应急实施方案。
县气象局:负责空气污染气象条件等级预报和雾霾天气监测预警;负责全县气象监测、预测,及时为大气重污染应急处置提供气象信息;会同县环保局等部门共同实施大气重污染预测会商,由应急指挥部授权,做好全县大气重污染预警及信息发布工作;按照应急指挥部要求,在有条件的情况下,商请上级气象部门协助,适时开展人工影响天气作业,编制本部门应急实施方案。
县住建局:负责组织实施建筑施工、市政工程、房屋拆除等扬尘污染控制措施;负责道路扬尘管控,督促环卫单位加强清扫保洁,编制本部门应急实施方案。
沁县公路段:配合相关单位对国道、省道行驶的大型运输车辆污染大气情况进行监督检查,编制本部门应急实施方案。
县交通运输局:负责指导和督促公交企业加大公共交通保障力度;配合相关单位对县道、乡道行驶的大型运输车辆污染大气情况进行监督检查,编制本部门应急实施方案。
县国土资源局:负责指导和督促露天非煤矿山落实重污染天气应急响应期间的应急措施,编制本部门应急实施方案。
县卫计局:负责组织、协调、指导大气重污染情况下应急医疗卫生救援、疾病预防控制工作,编制本部门应急实施方案。
县城管队:严厉查处城区范围内六个“百分百”及错峰运输不落实的施工单位,对露天烧烤、垃圾焚烧等开展专项执法检查,编制本部门应急实施方案。
县文化广电新闻出版局:指导、协调广播电视播出机构开展大气重污染应急安全教育、应急预案宣传等工作;配合做好广播、电视、互联网等媒体大气重污染条件下相关信息发布工作和舆论宣传工作;负责宣传群众健康防护、建议性减排措施,编制本部门应急实施方案。
县农业委员会:加强秸秆综合利用工作,指导和督促有关部门做好农业秸秆禁烧工作,编制本部门应急实施方案。
县教育局:负责对本县中小学生进行宣传教育,指导和督促教育机构做好学生健康防护和相关应急措施,编制本部门应急实施方案。
国网沁县供电公司:按照有关规定对限产企业采取限电措施,编制本部门应急实施方案。
沁县广播电视台、联通沁县分公司、移动沁县分公司、电信沁县分公司:负责通过手机、广播、电视、报纸、网络等媒体义务提供预警信息发布渠道,及时为不同人群提供健康防护和出行建议,编制本部门应急实施方案。
各成员单位要结合实际情况制定《重污染天气应急响应专项实施方案》,报县重污染天气应急指挥部办公室备案,同时与应急指挥部签订重污染天气防治目标责任书。在全县启动重污染天气应急预案时,相应启动本单位本部门实施方案。
各相关单位鼓励企业将设备检修、维护时间安排在采暖季。
三、监测与预警
(一)监测与会商
(1)监测与会商。
县环保、气象部门要完善环境空气质量、气象监测网络,科学布设监测点位,严格按照有关规定实施空气质量和气象日常监测,同时做好数据收集处理、现状评价以及趋势预测工作。建立日常会商制度,对有可能造成重污染天气的有关信息及时报告应急指挥部办公室。
(2)应急监测。重污染天气应急状态下,县环保、气象部门应跟踪掌握环境空气质量和气象条件的变化情况,开展应急监测,结合历史数据、专家会商对未来趋势做出科学预判,并及时将有关信息上报,为应急预警、响应工作开展提供决策依据。
(二)预警前准备
列入应急预案减排措施项目清单的企业要编制重污染天气应急“一厂一策”及错峰运输方案。实施错峰生产的企业,其操作方案除落实错峰生产外,还需明确重污染天气响应期间不同级别应急减排措施等内容。
对涉及民生和安全生产等原因不能停产、限产企业,或因生产工艺等因素无法快速实现停产、限产的,通过提高治污效率等方式减少污染物排放总量,并通过在线监控实施监管。
(三)预警
1.预警分级
重污染天气预警分级标准统一采用空气质量指数(AQI)指标,AQI日均值按连续24小时(可以跨自然日)均值计算。
根据重污染天气的严重程度,预警分为四级,即蓝色预警、黄色预警、橙色预警和红色预警。根据事态的发展情况和采取措施的效果,预警可以升级、降级或解除。
蓝色预警:预测AQI日均值>200,且未达到高级别预警条件;
黄色预警:预测AQI日均值>200将持续2天(48小时)及以上,且未达到高级别预警条件;
橙色预警:预测AQI日均值>200将持续3天(72小时)及以上,且预测AQI日均值>300,且未达到高级别预警条件;
红色预警:预测AQI日均值>200将持续4天(96小时)及以上,且预测AQI日均值>300将持续2天(48小时)及以上;或预测AQI日均值达到500。
在预测空气质量指数未达到相应等级,但发生全市预警情形时,启动相应级别预警;本地AQI日均值超过全市预警级别时,按实际情况启动相应级别预警。
2.预警启动与解除
(1)发布时间
①当预测到未来空气质量可能达到上述预警条件时,提前24小时以上发布预警信息。
②当监测AQI达到重度及以上污染级别,并预测未来12小时内空气质量不会有明显改善时,根据实际污染情况尽早按照程序启动相应级别的预警。
③若未能提前发布预警信息,出现重污染天气时,通过实时会商,判断满足预警条件,立即紧急发布预警信息。
(2)发布程序和方式
当需要发布蓝色预警信息时,应急指挥部办公室根据《重污染天气预报会商意见》,于2小时内完成《重污染天气预警信息发布(解除)审批表》和应急指挥部办公室主任签发工作流程,并在2小时内通过预警信息平台发布预警信息。
当需要发布黄色、橙色、红色预警信息时,应急指挥部办公室根据《重污染天气预报会商意见》,于1小时内完成《重污染天气预警信息发布(解除)审批表》并报请应急指挥部审批。应急指挥部办公室接到签发的审批表后,于2小时内通过预警信息平台发布。
预警信息发布对象为需要采取措施的县政府部门和各乡镇人民政府。预警信息包括:重污染天气出现的时段、预警等级、不利气象条件情况、主要污染物指标以及未来一段时期内的趋势定性分析。
针对企业和公众的预警信息由相关职能部门依据专项实施方案发布。
当应急指挥部办公室接到预警通知时,立即组织监测预警组进行会商,并于1小时内上报应急指挥部,由总指挥签发,应急指挥部办公室在2小时内通过预警信息平台发布。
(3)预警解除。当预测或监测空气质量改善到轻度污染及以下级别且将持续36小时以上时,可以解除预警,监测预警组形成《重污染天气预报会商意见》,提出预警解除时间,于1小时内提交应急指挥部办公室,形成《重污染天气预警信息发布(解除)审批表》并上报应急指挥部办公室审批。预警按照发布程序解除。
(4)预警级别调整
当预测发生前后两次重污染过程,但间隔时间未达到解除预警条件时,应按一次过程从严启动预警。
根据监测预警组会商或者生态环境部的提示信息,及时发布相应级别预警,空气质量监测AQI已经达到重度污染及以上级别且预测未来12小时不会有明显改善时,根据实际情况立即启动或采取升级措施。
(5)区域应急联动
根据生态环境部对京津冀“2+26”城市重污染天气区域应急联动的要求以及市大气污染联防联控办公室通报,按照生态环境部重污染天气区域会商结果及通报预警信息,当预测区域内有多个连片城市空气质量达到启动橙色及以上预警级别时,及时启动相应级别预警,采取有效应急减排措施,开展区域应急联动。
四、应急响应
应急响应预警发布后,要立即启动应急响应,并采取相应级别的响应措施。
应急响应的内容包括公众防护措施、强制性污染减排措施和倡导性污染减排措施。
(一)分级相应
(1)当发布蓝色预警时,即启动蓝色预警应急响应。
(2)当发布黄色预警时,即启动黄色预警应急响应。
(3)当发布橙色预警时,即启动橙色预警应急响应。
(4)当发布红色预警时,即启动红色预警应急响应。
当发布城市预警时,启动相应等级应急响应;也可根据城市大气污染特征,适当调整应急响应措施和或相应级别。
当接到生态环境部、省、市预警时,启动相应级别的应急相应。
(二)响应流程
应急指挥部办公室根据长治市大气污染联防联控办公室通报或县环保局、县气象局专家会商结果,确定应急响应级别并审签后,报应急指挥部,经批准后由应急指挥部办公室发布相应预警应急响应级别。应急指挥部各成员单位按照各自的职责启动响应措施,当满足应急终止条件时,由应急指挥部办公室下达应急终止命令,并上报应急指挥部。
(三)响应分级与减排目标
当发布蓝色预警信息时,启动Ⅳ级响应,全社会颗粒物(PM)和VOCS减排比例达到5%以上;
当发布黄色预警信息时,启动Ⅲ级响应,全社会SO2、NOX、颗粒物(PM)、VOCS减排比例达到10%以上;
当发布橙色预警信息时,启动Ⅱ级响应,全社会SO2、NOX、颗粒物(PM)减排比例达到20%以上,VOCS减排比例达到15%以上;
当发布红色预警信息时,启动Ⅰ级响应,全社会SO2、NOX、颗粒物(PM)减排比例达到30%以上,VOCS减排比例达到20%以上。
(四)分级响应措施
重污染天气应急响应,是在落实大气污染治理日常措施基础上,对减排力度的进一步强化。应急响应措施包括健康防护引导措施、倡议性污染减排措施和强制性污染减排措施。*
1、工业企业减排措施
(1)工业企业采暖季限产或错峰生产
①建材行业全面实施错峰生产。2017年10月1日至2018年3月31日所有建材行业全部停产,除承担保民生工程的建材厂外(2017年11月15日全部停产)。
②焦化行业实施限产或错峰生产。焦化行业出焦时间延长至48小时以上,并制定错峰限停产方案。
③化工行业优先生产调控并限产。未安装挥发性有机物(VOCs)治理设施的、挥发性有机物(VOCs)治理设施不能稳定达标运行的企业全部停产;未落实无组织排放控制要求的企业一律停产整治;采暖季期间,停止各类道路工程、水利工程等土石方作业和房屋拆迁施工等。
(2)大宗物料实施错峰运输
涉及大宗原材料及产品运输的重点用车企业,结合行业错峰生产要求,有条件铁路运输的,优先采用铁路运输,制定“一厂一策”采暖季错峰运输实施方案,提前做好生产物资储备,合理安排运力,采暖季选择排放控制水平较好的国四、国五标准车辆承担运输任务,启动黄色预警时国四、国五及以上排放标准运输车辆承担运输任务,公路货物运输量减少20%以上;启动橙色预警时,重点工业企业减少货物运输,涉及大宗物料运输的重点工业企业公路货物运输量减少50%以上;启动红色重点工业企业停止货物运输。预警时通过厂区门禁系统数据和视频监控等方式,监督重点企业错峰运输执行情况。
2.蓝色预警应急响应措施
重污染应急响应措施包括强制性污染减排措施、健康防护引导措施、倡议性污染减排和其他措施。
(1)强制性减排措施
①工业企业应急减排措施。涉气企业提高污染染控制设施运行效率,确保稳定达标排放,凡出现小时超标排放的一律停产;涉挥发性有机物(VOCs)排放工序一律停产。
②机动车减排措施。涉及大宗原材料及产品运输的重点用车企业高污染排放车辆停用,由国四和国五标准车辆承担运输任务。
③扬尘源减排措施。所有在建工程全部停止施工以实现减排要求;对于城区已铺装的机动车主干道路采取吸尘、洒水(非冰冻期)等措施,每日1次。各相关部门负责采取禁止城市周边的秸秆焚烧或烧荒等行为的措施。
(2)健康防护引导措施
提醒儿童、老年人、呼吸系统与心脑血管疾病患者等易感人群减少户外活动,确需外出要采取防护措施;建议幼儿园、中小学校减少户外活动。
(3)倡议性污染减排措施
倡导公众选择乘坐公共交通工具出行。
(4)其他措施
报社、广播电台、电视台、各通信公司向公众发布预警信息、健康提示信息和建议减排措施,提醒公众做好防护。
2.黄色预警应急响应措施
(1)强制性减排措施
①工业企业减排措施。涉气企业按照“一厂一策”采取限产限量,提高污染防治装置运行效率等措施实现应急减排目标。凡达不到应急减排清单措施目标的一律停产,凡出现小时超标排放的一律停产;涉挥发性有机物(VOCs)排放工序一律停产;饲料加工企业实施停产。
②移动源减排措施。涉及大宗原材料及产品运输的重点用车企业一律实施错峰运输,重点用车企业要合理安排运力,封存自有车队中排放较高的车辆,选择国四和国五标准车辆承担运输任务,限制平时运输车辆的20%以上。
③扬尘源减排措施。所有在建工程全部停止施工以实现减排要求;对于城区已铺装的机动车主干道路采取吸尘、洒水等措施(非冰冻期),每日2次;各相关部门负责采取禁止城市周边的秸秆焚烧或烧荒等行为的措施;各相关部门负责督导餐饮单位的油烟净化设施正常运行。
(2)健康防护引导措施
报社、广播电台、电视台、各通信公司向公众发送提醒信息,提醒儿童、老年人、呼吸系统与心脑血管疾病患者等易感人群减少户外活动,确需外出要采取防护措施;建议幼儿园、中小学校减少户外活动;建议一般人群减少户外运动和室外作业时间
(3)倡议性减排措施
报社、广播电台、电视台、各通信公司发布以下信息:
①倡导公众尽量不要驾驶机动车出行;
②倡导公众尽量减少能源消耗,夏季室内空调温度设置不低于26摄氏度,冬季室内空调温度设置不高于20摄氏度;
③建议公众减少涂料、油漆、溶剂等含挥发性有机物的原材料及产品的使用;
(4)其他措施
报社、广播电台、电视台、各通信公司向公众发布预警信息、健康提示信息和建议减排措施,提醒公众做好防护。
3. 橙色预警应急响应措施
(1)强制性减排措施
①工业企业减排措施。涉气企业按照“一厂一策”采取限产限量,提高污染防治装置运行效率等措施实现应急减排目标。凡达不到应急减排清单措施目标的一律停产,凡出现小时超标排放的一律停产;涉挥发性有机物(VOCs)排放工序一律停产;饲料加工企业实施停产。
②移动源减排措施。涉及大宗原材料及产品运输的重点用车企业一律实施错峰运输,重点用车企业要合理安排运力,封存自有车队中排放较高的车辆,选择国四和国五标准车辆承担运输任务,限制平时运输车辆的50%以上。
③扬尘源减排措施。所有在建工程全部停止施工以实现减排要求;对于城区已铺装的机动车主干道路采取吸尘、洒水等措施(非冰冻期),每日2次;各相关部门负责采取禁止城市周边的秸秆焚烧或烧荒等行为的措施;各相关部门负责督导餐饮单位的油烟净化设施正常运行;县气象部门根据气象条件采取可行的气象干预措施。
(2)健康防护引导措施
报社、广播电台、电视台、各通信公司向公众发送提醒信息:提醒儿童、老年人、呼吸系统与心脑血管疾病患者等易感人群留在室内,确需外出必须采取防护措施;建议一般人群停止户外运动和室外作业,如不可避免必须采取防护措施;县教育部门督导各幼儿园、中小学校等教育机构停止户外活动;县卫计部门督导医疗机构增设相关疾病门诊,增加医务人员,延长工作时间。
(3)倡议性减排措施
报社、广播电台、电视台、各通信公司发布以下信息:
①倡导公众尽量不要驾驶机动车出行;
②倡导公众尽量减少能源消耗,室内空调或壁挂炉温度设置不高于18摄氏度,倡导公众选择公共交通工具出行或选择共享单车;
③建议公众减少涂料、油漆、溶剂等含挥发性有机物的原材料及产品的使用;
(4)其他措施
报社、广播电台、电视台、各通信公司向公众发布预警信息、健康提示信息和建议减排措施,提醒公众做好防护和减少外出。
4. 红色预警应急响应措施
(1)强制性减排措施
①工业企业减排措施。涉气企业按照“一厂一策”采取限产限量,提高污染防治装置运行效率等措施实现应急减排目标。凡达不到应急减排清单措施目标的一律停产,凡出现小时超标排放的一律停产;涉挥发性有机物(VOCs)排放工序一律停产;饲料加工企业实施停产。
②移动源减排措施。涉及大宗原材料及产品运输的重点用车企业一律实施错峰运输,有条件的选择铁路运输,封存自有车队中的车辆,禁止所有车辆运输(承担安全生产任务的车辆除外)。
③扬尘源减排措施。所有在建工程全部停止施工以实现减排要求;对于城区已铺装的机动车主干道路采取吸尘、洒水等措施(非冰冻期),每日3次;各相关部门负责采取禁止城市周边的秸秆焚烧或烧荒等行为的措施;各相关部门负责督导餐饮单位的油烟净化设施正常运行;县气象部门根据气象条件采取可行的气象干预措施。
(2)健康防护引导措施
报社、广播电台、电视台、各通信公司向公众发送提醒信息:提醒儿童、老年人、呼吸系统与心脑血管疾病患者等易感人群留在室内,不要外出;建议一般人群停止户外运动和室外作业,如不可避免必须采取防护措施;县教育部门督查所有中、小学校及幼儿园等教育机构采取停课、放假措施;县卫计部门督导医疗机构增设相关疾病门诊,增加医务人员,24小时值班。
(3)倡议性减排措施
报社、广播电台、电视台、各通信公司发布以下信息:
①倡导公众尽量不要驾驶机动车出行;
②倡导公众尽量减少能源消耗,室内空调或壁挂炉温度设置不高于18摄氏度,倡导公众选择公共交通工具出行或选择共享单车;
③建议公众减少涂料、油漆、溶剂等含挥发性有机物的原材料及产品的使用;
(4)其他措施
报社、广播电台、电视台、各通信公司向公众发布预警信息、健康提示信息和建议减排措施,提醒公众做好防护和减少外出。
(四)信息公开
应急指挥部办公室,根据AQI指数监测数据、气象数据和专家会商结果、市大气污染联防联控办公室通报,确定大气重污染级别、主要污染物、污染范围、潜在的危险程度、可能持续的时间,已采取的处置措施,可能受影响的区域及需要采取的措施等,及时通过广播、电视、网络、报刊等媒体向社会公众公开相关信息。
1.应急终止的条件
当满足应急终止条件时,由应急指挥部办公室向成员单位下达应急终止命令,并上报应急指挥部。
3.应急终止后工作
(1)应急终止后,由应急指挥部办公室通知相关部门,完成应急处理情况的上报与发布,并继续进行跟踪监测和评估方案。
(2)初步评估影响、损失、危害范围和程度。
(3)全面检查和维护大气监测设施设备,清点救援物资消耗并及时补充,维护保养补充应急设备、设施和仪器。
(4)对重污染天气应急行动全过程进行评估,分析预案是否科学、有效,应急组织机构和应急队伍设置是否合理,应急响应和处置程序、方案制定执行是否科学、实用、到位,应急设施设备和物资是否满足需要等。
(5)编制应急工作总结报告,必要时对应急预案进行修订、完善。
(六)总结评估
应急终止后,相关部门做好重污染天气应急过程记录,建立档案制度,应急指挥部办公室组织各相关部门和应急专家对重污染天气应急工作做出总结和评估,对预警是否及时准确、组织指挥是否协调、响应措施是否正确等进行总结,并对可能造成的后续环境影响进行评估,提出对本重污染天气应急预案的意见建议。
应急指挥部办公室于每年5月份组织各相关部门和有关专家开展重污染天气应急工作年度评估。重点评估应急措施的社会效益、环境效益以及社会经济成本。
(七)信息报送
发布预警信息时,应急指挥部办公室在半小时内以书面形式将初报上报至应急指挥部和市重污染天气应急指挥部办公室,内容包括预警级别、发布时间、主要污染物等;续报在之后每日15:00前上报,内容包括预警级别变化情况、采取的应急响应措施以及取得的效果等;终报在预警解除后2个工作日内上报,内容包括应急响应终止情况、应急响应措施总结等,并填写《重污染天气应急响应统计表》。
应急响应期间,应急指挥部各成员单位于每日12:00前将应急措施落实情况上报至应急指挥部办公室。
(八)预案公开
应急预案修订或预案清单进行调整的,在10月底前公开发布。
(一)本预案由沁县重污染天气应急指挥部办公室负责解释。
(二)本预案自印发之日起施行。《沁县重污染天气应急预案》(长政办发[2014]84号)即行废止。
(三)县重污染天气应急指挥部成员单位,依据本预案分别修订各自应急预案和实施方案,并于本预案印发后15日内,报县重污染天气应急指挥部办公室备案;列入应急预案减排措施项目清单的企业,按本预案要求编制重污染天气应急响应具体操作方案,并于本预案印发后15个工作日内前报县重污染天气应急指挥部办公室审核、备案。
应急指挥部确保应急指挥部办公室、监测预警组、宣传报道组、督导检查组、专家组人员配备齐全,及时到位。应急指挥部成员单位成立应急响应工作组,安排专人负责重污染天气应急工作。
(二)财力保障
财政部门为重污染天气应急工作提供必要的资金,保障重污染天气预警、响应、评估、监督检查等工作所需要的费用,包括仪器设备、交通车辆、专家咨询、应急演练、人员防护设备等方面产生的费用。应急指挥部成员部门、相关单位提供必要的资金支持,保障各自重污染天气应急工作顺利开展。
(三)通信与信息保障
应急指挥部建立健全的应急指挥信息系统,充分利用有线、无线等通信设备和媒体,建立各级重污染天气预警和响应联络网络,明确各相关人员联系方式,确保应急指令畅通。
(四)能力保障
整合环境统计、排污申报、污染源普查数据,摸清固定源的排放信息。统计开放源、移动源的排放信息,建立动态清单数据库。利用现有的环境空气自动监测点位和自动气象站,搭建重污染天气数据中心,建立健全数据传输与网络化监控平台,完善大气污染预报预测平台,利用空气质量预报模式系统,提升预测预报、预警应急能力。
(五)制度保障
县政府与各相关部门签订大气污染防治目标责任书,将重污染天气应急管理工作纳入主要考核内容。与辖区内相关企业签订重污染天气应急减排承诺书。各相关部门和企业制定严格的管理制度确保各项措施落实到位。
(六)物资保障
(1)制定应急期间应急仪器、车辆、人员防护装备调配计划,明确各项应急物资的储备维护主体、种类与数量。
(2)根据各自的职能和分工,配备种类齐全、数量充足的应急仪器、车辆和防护器材等硬件装备,进行日常管理和维护保养,保持良好工作状态。
(七)宣传保障
(1)组织专家对预警信息、采取的应急措施效果以及公众健康防护知识等进行解读,引导公众建立合理的心理预期,增强公众的防范意识和相关心理准备,提高公众的防范能力。
(2)加强舆论宣传,公开应急措施落实情况,鼓励公众积极举报应急响应期间的大气污染行为。
(3)成员单位和相关企业针对政府应急预案、专项实施方案以及操作方案进行培训,尤其对具体操作流程和岗位职责进行培训,保障预案落实。
预警信息发布后,督导检查组及时以现场抽查和记录检查的方式,对本级部门专项实施方案和各项措施落实情况进行监督检查,各相关部门根据各自职责重点检查重污染天气预警信息的发布、工业企业减排措施、道路保洁、停止施工和建筑作业以及机动车限行等措施的落实情况。应急指挥部办公室及时收集监督检查结果并向社会公布,对错峰生产和运输落实不到位的企业,一律停产。
应急指挥部各成员单位对应急管理人员、执法人员、人民群众等每年在进入采暖期前组织开展环境应急教育,普及环境污染事件预防常识,广泛宣传环境应急预防、避险自救、互救等常识,增强公众的防范意识和相关心理准备,提高公众的防范能力。
(二)预案的演练
应急指挥部成员单位针对政府应急预案、部门专项实施方案进行演练,尤其对具体操作流程和岗位职责进行演练,提高应对能力。应急指挥部每年在进入采暖期前组织一次综合性演练,可采用桌面推演加部分环节拉动演练的形式。演练结束后,进行演练总结,针对演练暴露出的问题,及时改进和完善。
1、每年对应急预案的有效性和可操作性进行评估,并根据我县产业结构、能源结构调整及大气污染治理工作进展等情况,对应急预案减排措施项目清单进行更新修订。每年5月底前完成预案评估工作,9月底前完成清单修订工作。评估修订工作情况报生态环境部备案。
2、预案有下列情形之一的,应当及时进行修订:
①相关单位发生变化或者应急组织指挥体系或职责调整的;
②应急预案依据的法律、法规、规章等发生变化的;
③应急指挥部办公室认为应当适时修订的其他情形。
AQI(Air Quality Index 空气质量指数):定量描述空气质量状况的无量纲指数。
大气重污染:根据《环境空气质量指数(AQI)技术规定(试行)》(HJ 633-2012),大气重污染指环境空气质量指数(AQI)大于或等于201,即空气质量达到5 级及以上污染程度的大气污染。
大气重污染可分为重度污染(5级)和严重污染(6级)两级。
重度污染(5级):AQI指数为201~300,即空气质量达到重度污染(5级)的大气污染。
严重污染(6级):AQI指数大于300,即空气质量达到严重污染(6级)的大气污染。
VOCs:指常温下饱和蒸汽压大于70 Pa、常压下沸点在260℃以下的有机化合物,或在20℃条件下蒸汽压大于或者等于10Pa具有相应挥发性的全部有机化合物。主要产生于油气、涂料、有机溶剂等生产、加工和使用过程。
本预案自印发之日起实施。
由沁县重污染天气应急指挥部办公室负责解释。
附件1:沁县重污染天气应急组织机构图
附件2:沁县重污染天气应急指挥部成员及联系方式
附件3:沁县重污染天气应急专家登记表
附件4:沁县重污染天气预报会商意见表
附件5:沁县重污染天气预警信息发布(解除)审批表
附件6:沁县重污染天气应急响应统计表
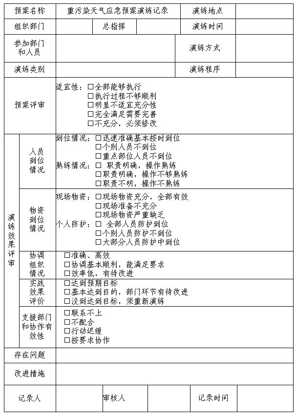
附件7:沁县重污染天气应急演练记录表
附件8:沁县重污染天气应急效果评估表
附件9:沁县应急减排基础清单
(此件公开发布)
附件1

附件2

附件3

附件4

附件5

附件6

附件7
沁县重污染天气应急演练记录表

附件8

附件9
沁县应急减排基础清单




