当前位置:首页>政府信息公开>部门信息公开目录>县政府工作部门>沁县行政审批服务管理局>公开内容>放管服改革 优化营商环境
字体大小:【大】 【中】 【小】
| 索引号: | |
| 发文字号:沁政办发〔2021〕7号 | 著录时间:2021-04-17 |
| 发文机关:司法局 | 主题词: |
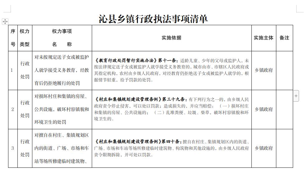
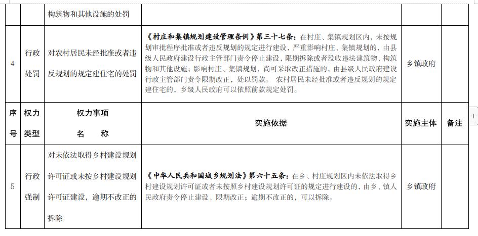
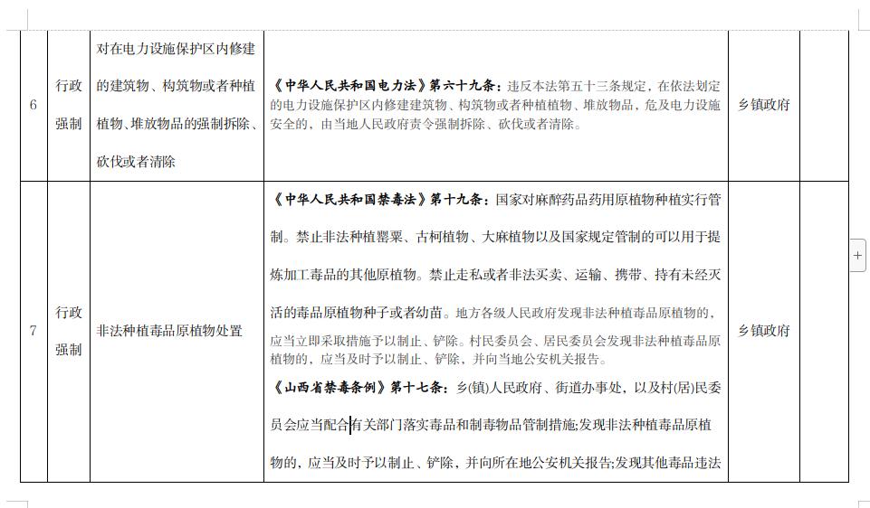
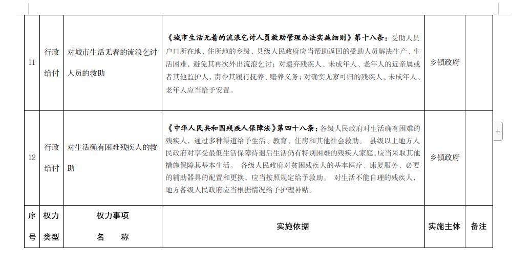
| 标题:沁县人民政府办公室关于印发沁县乡镇行政执法事项清单的通知 | |
| 主题分类:司法 | 发布日期:2021-04-17 |
各乡、镇人民政府,县直各单位:
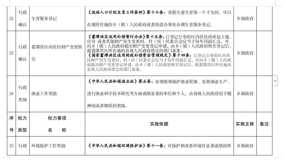
根据《中共沁县县委办公室 沁县人民政府办公室关于印发<沁县深化乡镇机构改革推进基层整合审批服务执法力量任务分解>的通知》(室字〔2021〕3号)要求,由县司法局牵头梳理出《沁县乡镇行政执法事项清单》,已经县政府同意,现印发给你们,请遵照执行。















沁县人民政府办公室
2021年4月17日
(此件主动公开)